內容來源:化學經緯
CDMO企業與CMO、CRO企業在藥品設計與研發方面的差異:
近年來,全球醫藥行業的競爭日趨激烈,制藥產業鏈中的分工日益細化,醫藥行業的專業化外包已成為制藥企業的重要戰略選擇。隨著醫藥外包服務機構專業化程度的不斷提高, 醫藥外包服務的內容逐漸涵蓋了從疾病目標研究、藥物化合物篩選、臨床試驗服務、工藝研發、規模化生產直至市場銷售的各環節。根據所提供服務的內容劃分, 醫藥外包服務機構主要包括 CRO、CMO、CDMO 企業等。
CRO 企業(合同定制研發機構)是指通過合同形式為制藥企業和研發機構在藥物研發過程中提供專業化服務的機構。CRO 企業服務于藥物研發的整個階段,負責藥物開發過程所涉及的全部或部分活動,其基本目的在于協助制藥企業進行科學或醫學研究,主要提供的服務包括新藥發現、安全性評價研究服務、藥代動力學、藥理毒理學等臨床前研究及臨床數據管理、新藥注冊申請等。
CDMO 企業與 CMO、 CRO 企業在藥品設計與研發方面的差異總結如下:

CDMO 企業在設計與研發領域的比較情況:

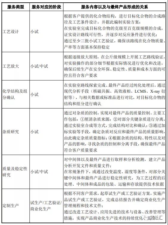
CDMO 業務在工藝開發、工藝優化等設計、研發方面的流程:

第一、CDMO 服務是最終商品形成的業務過程。公司為客戶提供的 CDMO 服務的主要目標是按照客戶要求成功研發出具備商業化生產可行性的醫藥中間體或原料藥等產品。CDMO 服務是最終產品得以形成的過程。公司提供的各項 服務內容及其與最終產品形成的關系如下:

第二、CDMO 服務是滿足客戶定制需求的必要條件。不同于大多數通用產品取得訂單便可以組織實施生產,醫藥定制產品是專業性程度較強、定制化程度較高的特殊產品。公司在開展定制研發和定制生產過程中,必須時刻知悉定制客 戶的特定需求,通過反復多次的技術交流,確定產品的各項技術細節。公司 CDMO 服務過程正是公司按照客戶定制化需求提供工藝開發等各類服務的過程。為了滿足不同客戶在藥品生命周期不同階段的定制化需求,公司需要提供個性化的定制研發生產服務。公司根據定制客戶的要求,基于對工藝技術的深刻理解, 研發并確定適合的合成路徑及條件,并通過對關鍵工藝參數有針對性的調整,實現對目標化合物關鍵屬性的精準控制,以滿足客戶對定制產品的要求。因此,制藥企業客戶期望通過委托合作取得的定制化商品,只有通過 CDMO 的詳細服務過程,才能得以實現,CDMO 服務過程是定制化商品形成的必要條件。
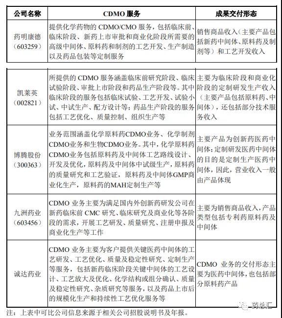
第四、公司 CDMO 服務內容及成果交付形態與同行業可比上市公司的 CDMO 服務內容及成果交付形態基本一致。具體比較如下:

綜上所述,銷售商品是公司 CDMO 服務成果的最終交付形態,CDMO 服務是最終商品形成的業務過程。CDMO 服務過程是最終產品形成的必經之路,這主要體現在以下兩個方面:一方面,公司向客戶交付的產品均為定制化的產品, 制藥企業定制化的研發生產需求只有通過 CDMO 的詳細服務過程才能得以滿足;另一方面,CDMO 服務過程是制藥企業客戶確保公司最終交付的醫藥中間體或 原料藥產品在各個方面符合其藥品要求的關鍵途徑。此外,公司 CDMO 服務過程及成果交付形態與同行業基本一致,符合行業慣例。
聲明:本文系轉載內容,版權歸原作者所有,轉載目的在于傳遞更多信息,并不代表我方觀點。如涉及作品內容、版權和其它問題,請與我方留言聯系,我們將在第一時間刪除內容。

